Publication

Journal Publications

International & domestic journal publication list

International

2026

  1. 1

    Applied Sciences | 2026년 | International | (IF 2.5 JCR 27.7%)

    LLM-Based Adaptive Control Code Generation Framework with Digital Twin-Integrated Verification for Heterogeneous Robot Systems

    Link
  2. 2

    Applied Sciences | 2026년 | International | (IF 2.5 JCR 27.7%)

    DDS-over-TSN Framework for Time-Critical Applications in Industrial Metaverses

    Link
  3. 3

    Electronics | 2026년 | International | (IF 2.6 JCR 44.3%)

    An AI-driven Trainee Performance Evaluation in XR-based CPR Training

    Link
  4. 4

    Applied Sciences | 2026년 | International | (IF 2.5 JCR 27.7%)

    Hybrid Data Curation for Imitation Learning with Physics- Generated Trajectories

    Link

2025

  1. 1

    Electronics | 2025년 | International | (IF 2.6 JCR 44.3%)

    A Novel Execution Time Prediction Scheme for Efficient Physical AI Resource Management

    Link
  2. 2

    Appl. Sci. | 2025년 | International | (IF 2.5 JCR 27.7%)

    A Novel Energy Control Digital Twin System with a Resource-Aware Optimal Forecasting Model Selection Scheme

    Link
  3. 3

    Appl. Sci. | 2025년 | International | (IF 2.5 JCR 27.7%)

    A Deep Reinforcement Learning-Based Concurrency Control of Federated Digital Twin for Software-Defined Manufacturing Systems

    Link
  4. 4

    IEEE Access | 2025년 | International | (IF 3.4 JCR 34.4%)

    Federated Digital Twins: A scheduling approach based on Temporal Graph Neural Network and Deep Reinforcement Learning

    Link
  5. 5

    ENGINEERING APPLICATIONS OF ARTIFICIAL INTELLIGENCE | 2025년 | International | (IF 7.5 JCR 2.5%)

    Guided Deep Reinforcement Learning Framework using Automated Curriculum scheme for Accurate Motion Planning

    Link
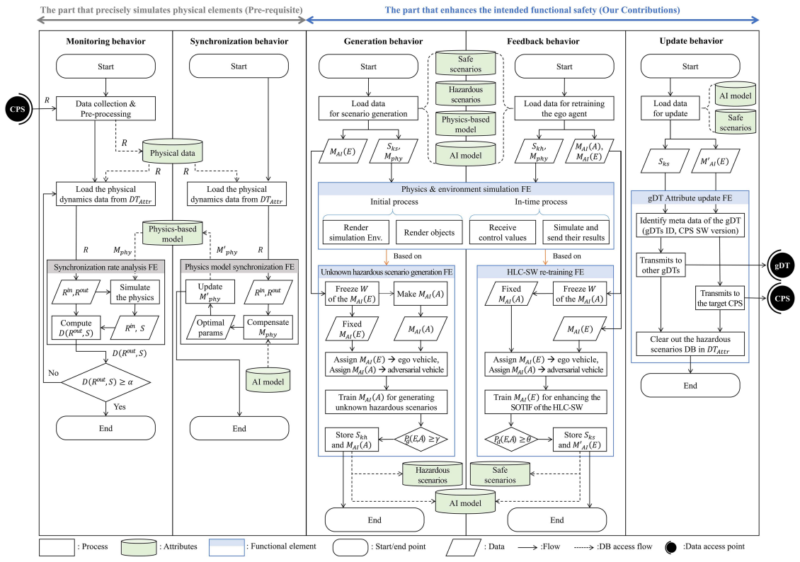
  6. 6

    IEEE transactions on Reliability | 2025년 | International | (IF 5.7 JCR 8.9%)

    A Generative Digital Twin for Continually Enhancing the Intended Functional Safety of Cyber-Physical Systems

    Link
  7. 7

    Appl. Sci. | 2025년 | International | (IF 2.5 JCR 27.7%)

    Cross-Technology Interference-Aware Rate Adaptation in Time-Triggered Wireless Local Area Networks

    Link

2024

  1. 1

    Electronics | 2024년 | International | (IF 2.6 JCR 44.3%)

    Literacy-DRL based Federated Digital Twin Scheduling for the Software-defined Factory

    Link
  2. 2

    Electronics | 2024년 | International | (IF 2.6 JCR 44.3%)

    A Learner-Centric Explainable Educational Metaverse for Cyber-Physical Systems Engineering

    Link
  3. 3

    Automation in Construction | 2024년 | International | (IF 9.6 JCR 0.3%)

    Advanced Fire Emergency Management Based on Potential Fire Risk Assessment with Informative Digital Twins

    Link
  4. 4

    Sensors | 2024년 | International | (IF 3.4 JCR 30.9%)

    Deep Reinforcement Learning-Based Adaptive Scheduling for Wireless Time-Sensitive Networking

    Link
  5. 5

    IEEE Access | 2024년 | International | (IF 3.4 JCR 34.4%)

    A Novel Policy Distillation With WPA-Based Knowledge Filtering Algorithm for Efficient Industrial Robot Control

    Link

2023

  1. 1

    IEEE Internet of Things Journal | 2023년 | International | (IF 8.2 JCR 3.4%)

    An intelligence-defined networking architecture with importance-based network resource control

    Link
  2. 2

    Sensors | 2023년 | International | (IF 3.4 JCR 30.9%)

    Multitask Learning-Based Deep Signal Identification for Advanced Spectrum Sensing

    Link

2022

  1. 1

    Sensors | 2022년 | International | (IF 3.9 JCR 29.4%)

    A Novel Digital Twin Architecture with Similarity-Based Hybrid Modeling for Supporting Dependable Disaster Management Systems

    Link
  2. 2

    Sensors | 2022년 | International | (IF 3.9 JCR 29.4%)

    A Semantic Data-based Distributed Computing Framework to Accelerate Digital Twin Services for Large-scale Disasters

    Link
  3. 3

    IEEE ACCESS | 2022년 | International | (IF 3.9 JCR 36.2%)

    Personalized Energy Consumption Prediction of CAEVs With Personal Driving Cycle Selection

    Link
  4. 4

    IEEE ACCESS | 2022년 | International | (IF 3.9 JCR 36.2%)

    Uncertainty Assessment-based Active Learning for Reliable Fire Detection Systems

    Link

2021

  1. 1

    Mobile Information Systems | 2021년 | International | (IF 1.863 JCR 76.88%)

    Intelligent Forwarding Strategy for Congestion Control Using Q-Learning and LSTM in Named Data Networking

    Link
  2. 2

    IEEE ACCESS | 2021년 | International | (IF 3.476 JCR 37.86%)

    Trustworthy Building Fire Detection Framework with Simulation-based Learning

    Link

2020

  1. 1

    Sensors | 2020년 | International | (IF 3.576 JCR 21.09%)

    F-DCS: FMI-Based Distributed CPS Simulation Framework with a Redundancy Reduction Algorithm

    Link

2019

  1. 1

    Sensors | 2019년 | International | (IF 3.275 JCR 22.66%)

    Dependable fire detection system with multifunctional artificial intelligence framework

    Link

2018

  1. 1

    Mobile Information Systems | 2018년 | International | (IF 1.635 JCR 65.34%)

    An Efficient SDN Multicast Architecture for Dynamic Industrial IoT Environments

    Link
  2. 2

    Mobile Information Systems | 2018년 | International | (IF 1.635 JCR 65.34%)

    VR-CPES: A Novel Cyber-Physical Education Systems for Interactive VR Services Based on a Mobile Platform

    Link
  3. 3

    Sensors | 2018년 | International | (IF 3.031 JCR 23.67%)

    DM-MQTT: An Efficient MQTT Based on SDN Multicast for Massive IoT Communications

    Link

Domestic

2024

  1. Domestic 김한진, 김관혁, 하범수, 김주영, 심성준, 구지훈 and 김원태, "생체모방로봇 소프트웨어 검증 지원 다중 HILS 기반 로봇 테스트베드 설계 및 구현," 정보처리학회논문지, 13(6), 2024.

2023

  1. Domestic 김관혁, 김한진, 권준형, 하범수, 허석행, 구지훈, 손호정 and 김원태, "군집 로봇의 임무 검증 지원을 위한 디지털 트윈 기반 통신 최적화 기법," 정보처리학회논문지, 12(1), 2023.
  2. 권준형, 조든솔, 윤성진, 최정호, 김원현 and 김원태, "산업형 메타버스의 현재와 미래," 한국통신학회지 (정보와통신), 41(1), 2023.

2021

  1. Domestic 김영진, 김한진, 조든솔, 윤성진, 권진우 and 김원태, "디지털 트윈 소프트웨어 아키텍처와 개발 사례," 한국컴퓨터통신연구회(S&TR) 저널, 34(1), 2021.
  2. 김동연, 윤성진, and 김원태, "컴퓨팅 부하 예측 DNN 모델 기반 디지털 트윈 소프트웨어 개발 프레임워크," 방송공학회논문지, 26(4), 2021.

2020

  1. Domestic 경동구, 조인휘, and 김원태, "실시간 Co-Simulation을 위한 FMI 기반 시간관리 기법," 전기전자학회논문지, 24(2), 2020.
  2. 윤성진, 김영진, 조든솔 and 김원태, "자율형 물리시스템을 위한 디지털 트윈 기술," 한국통신학회지(정보와통신), 37(7), 2020.

2019

  1. Domestic 윤성진, 김한진, 신현엽, 진회승 and 김원태, "제조 클라우드 CPS를 위한 oneM2M 기반의 플랫폼 참조 모델," 정보처리학회논문지, 8(2), 2019.
  2. 최수호, 조인휘 and 김원태, "NDN 기반 드론 네트워크의 데이터 사전 캐싱 기법," 전기전자학회논문지, 23(4), 2019.
  3. 홍석준, 임덕선, 김원태 and 조인휘, "FMI 기반 co-simulation에서 step size control을 위한 Markov chain을 사용한 예측 방법," 전기전자학회논문지, 23(4), 2019.

2018

  1. Domestic 김한진, 이승기 and 김원태, "IoT 기반 스마트 냉장고 시스템," 전기전자학회논문지, 22(1), 2018.
  2. 이승기, 권용수, 박지수, 윤성진 and 김원태, "딥 러닝 알고리즘을 활용한 뇌파 분석 기반 졸음운전 사고예방 시스템," 전자공학회논문지, 55(3), 2018.
  3. 신현엽, 임효균 and 김원태, "전력 소모 절감을 위한 딥 러닝기반의 지능형 그린 하우스 제어 시스템," 전기전자학회논문지, 22(1), 2018.
  4. 홍석준, 조인휘 and 김원태, "OMG DDS 미들웨어를 이용한 FMI기반 실시간 CPS 분산 시뮬레이션 프레임워크," 전기전자학회논문지, 22(1), 2018.
  5. 김다올, 조인휘 and 김원태, "대규모 분산 시뮬레이션 환경을 위한 실시간성지원 DDS/SDN 통합 아키텍쳐," 전기전자학회논문지, 22(1), 2018.
  6. 이승기, 윤성진, 김한진 and 김원태, "H-DsM: 하이브리드 시스템 검증을 위한 HILS 지원 분산 시뮬레이션 미들웨어," 전기전자학회논문지, 22(4), 2018.
  7. 조든솔, 정세열, 김형수, 이승기 and 김원태, "3D 자동차 시뮬레이터 기반 상호작용형 ADAS 개발 및 검증 프레임워크," 전기전자학회논문지, 22(4), 2018.

2017

  1. 장준영, 이강운, 김영진 and 김원태, "S-FDS: 퍼지로직과 딥러닝 통합 기반의 스마트 화재감지 시스템. 전자공학회논문지," 54(4), 2017.
  2. 노아영, 김영준, 김형수 and 김원태, "인공지능을 활용한 다중 생체신호 분석 기반 스마트 감정 관리 시스템," 전기전자학회논문지, 21(4), 2017.

2016

  1. 김원태 and 박승민, "SIA-LVC: 데이터 중심 미들웨어 기반 확장성 있는 국방 L-V-C 훈련체계 연동 아키텍쳐," 정보처리학회논문지, 5(11), 2016.
  2. 홍석준, 이우엽, 조인휘 and 김원태, "국방 훈련체계용 가상물리시스템 시간 동기화 기법," 한국통신학회지(정보와통신), 41(12), 2016.